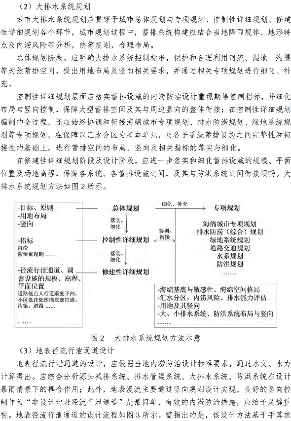
您目今的位置:玛雅吧科技 / 科技动态 / 详情页
玛雅吧科技动态(2017年第十三期)
宣布时间:2017/09/22














水行业相关网站 ▼
供排水企业网站 ▼
其他行业网站 ▼
玛雅吧版权所有Copyright ? 2013 - 2026 鲁ICP备05053132号
青岛玛雅吧集团
微信公众号
青岛玛雅吧水润赤心
微信公众号